GigaConomy – itch.io official website
GigaConomy – My developer blog!


Individual work Highlights:
- Mission Manager:
- Refactored mission information into scriptable objects.
- Updated gameObject locations to match mission info scriptable objects at runtime.
- Supported multiple missions with customizable maximum limits.
- Stored mission data for the end game screen.
- Implemented mission randomization.
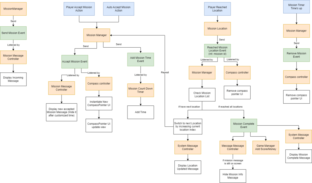
- Mission System (with Timer & Compass):
- Highlighted Classes:
- Mission:
- Stores mission details.
- MissionManager:
- Stores all mission information.
- Handles sending, accepting, updating, and completing mission events.
- MissionInfo:
- Stores mission details.
- Contains a list of location info.
- LocationInfo:
- Stores location information.
- MissionLocation:
- Stores mission ID.
- Sends player reached event.
- MissionMessageController:
- Displays new incoming messages.
- Displays current mission information.
- Compass:
- CompassController:
- Instantiates and removes pointers.
- Processes mission information and passes it to the compass UI.
- CompassPointerUI:
- Updates Compass UI.
- CompassController:
- Message:
- SystemMessageController:
- Displays system messages.
- SystemMessageController:
- Timer:
- CountDownTimer:
- Handles countdown timing.
- CountDownTimer:
- Mission:
- Highlighted Classes:

- UI Components:
- Menus (Controller Support):
- Main menu
- Pause menu
- Game over screen
- Lose game screen
- Compass Asset:
- Supported Y-axis navigation.
- Linked compass navigation with mission info.
- Message Types:
- Mission messages
- Earnings
- Incoming messages
- Alert messages
- Battery UI:
- Recharge intervals
- Recharging animation
- Fully charged indicator
- Mission Timer UI:
- Timer countdown
- Growing animation
- Show and hide animations
- Late indicator
- Level Timer:
- Semi-circle timer
- Mission Record UI:
- Displayed rewards and tips gained from each mission in a grid view.
- Menus (Controller Support):


Leave a comment